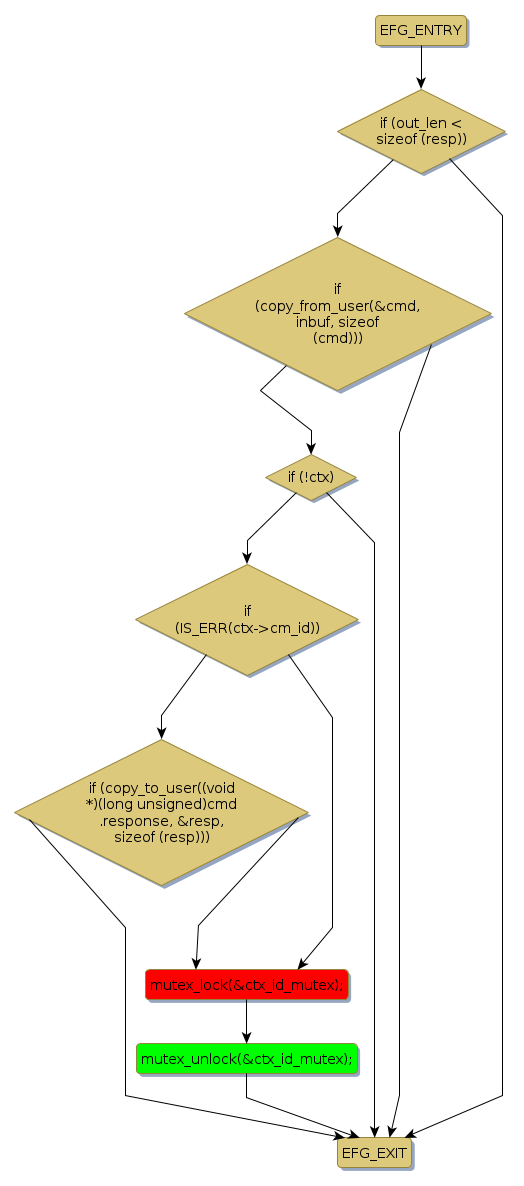
Instance Verification Kit (IVK)
mutex lock @ [13470+26+/linux-3.19-rc1/drivers/infiniband/core/ucm.c]
Instance Signature: ctx_id_mutex
|
The Matching Pair Graph:
|
|
Function Name
|
Control Flow Graph (CFG)
|
Events Flow Graph (EFG)
|
Source Correspondence
|
|
ib_ucm_create_id
|
|
|
[12628+16+/linux-3.19-rc1/drivers/infiniband/core/ucm.c]
|